Skip to content Skip to sidebar Skip to footer

Sales Process Flow In Salesforce

Flow Of Sales Of Objects Salesforce Developer Community

Flow Of Sales Of Objects Salesforce Developer Community

Sales process flow in salesforce. Enter the Setup menu via the Gear icon on the top-right. Return Order Item Summaries. From Setup enter Flows in the Quick Find box and select Flows.

First Maria clicks the Google Sheets icon and names the connection. Make sure to select Auto-Layout in the drop-down. You can create any of the four flows.

Just as you did when first creating a sales process dissect your current process to know where change is needed and how you can help your sales team do better. Automate Simple Business Processes with Process Builder. Enter Flows into the Quick Find box and create a new Flow to get started.

Flow Screen Input Component. The few small features that Flows are missing are outlined on the architect. Salesforce flows take sales process automation to new heights.

1 hr 40 mins. Automate processes for every app experience and portal with declarative tools. Check out another amazing blog by Kishan here.

Flow creation has three main aspects and these are. To see your flow in action go to your Home page. Click Assign as Org Default and Save to assign this page as the org default home page.

Solution using flows. Flows are incredibly powerful in that they let admins design complex automation with clicks instead of code.

Understand The Value Of Business Analysis Unit Salesforce Trailhead

Understand The Value Of Business Analysis Unit Salesforce Trailhead

Amit Vasudev Op Twitter Salesforce The Sales Process Map Http T Co Hi2xya9eed Http T Co Xrfyjvpzut Simple Yet Comprehensive Twitter

Amit Vasudev Op Twitter Salesforce The Sales Process Map Http T Co Hi2xya9eed Http T Co Xrfyjvpzut Simple Yet Comprehensive Twitter

Sales Process Map A Guide To Generating Leads And Closing Deals Salesforce Blog

Sales Process Map A Guide To Generating Leads And Closing Deals Salesforce Blog

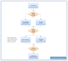
Salesforce Lead Flowchart Creately

Salesforce Lead Flowchart Creately

Salesforce Lead Management Tips And Best Practices Lead Management Salesforce Salesforce Administrator

Salesforce Lead Management Tips And Best Practices Lead Management Salesforce Salesforce Administrator

2

2

Custom Sales Process Using Record Types Sales Process Page Layouts In Salesforce Youtube

Custom Sales Process Using Record Types Sales Process Page Layouts In Salesforce Youtube

How Lucidites Use Lucidchart For Sales Lucidchart Blog

How Lucidites Use Lucidchart For Sales Lucidchart Blog

Sales Process Improvement Clarity

Sales Process Improvement Clarity

Sales Process Flow Chart Template Luxury Sales Process Flowchart Salesforce Template Process Flow Chart Template Flow Chart Template Process Flow Chart

Sales Process Flow Chart Template Luxury Sales Process Flowchart Salesforce Template Process Flow Chart Template Flow Chart Template Process Flow Chart

How To Build A Winning Pre Sales Process Lucidchart Blog

How To Build A Winning Pre Sales Process Lucidchart Blog

Sales Process Automation An Approach That Works Sales Process Life Cycle Learning Critical Thinking Skills

Sales Process Automation An Approach That Works Sales Process Life Cycle Learning Critical Thinking Skills

Exploring The Lead Status Field Salesforce For Beginners

Exploring The Lead Status Field Salesforce For Beginners

Business Process Mapping For Salesforce Admins

Business Process Mapping For Salesforce Admins

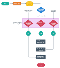
Salesforce Case Management Process Flow Salesforce Case Management Process Flow Provides Details On How To Implement Case Management Process Flow Flow Chart

Salesforce Case Management Process Flow Salesforce Case Management Process Flow Provides Details On How To Implement Case Management Process Flow Flow Chart

Salesforce Lead Management Tips And Best Practices

Salesforce Lead Management Tips And Best Practices

Sales Process Optimizer Sales Optimizer Llc Appexchange

Sales Process Optimizer Sales Optimizer Llc Appexchange

Auto Create And Activate A Contract Automation Champion

Auto Create And Activate A Contract Automation Champion

Can Salesforce Really Prescribe An End To End Sales Process

Can Salesforce Really Prescribe An End To End Sales Process

Don T Buy Dynamics 365 Before Building A Process Flow Diagram

Don T Buy Dynamics 365 Before Building A Process Flow Diagram

Getting Started With The Salesforce Sales Cloud The Right Way

Getting Started With The Salesforce Sales Cloud The Right Way

Salesforce Sales Process Sales Process In Salesforce Astrea It Services

Salesforce Sales Process Sales Process In Salesforce Astrea It Services

Sales Process Flow Chart Pdf 118kb New Prodigy Marketing

Sales Process Flow Chart Pdf 118kb New Prodigy Marketing

Salesforce Sales Process

Salesforce Sales Process

Sales Marketing Process Map By Salesforce Com By Kingsleyj Issuu

Sales Marketing Process Map By Salesforce Com By Kingsleyj Issuu

Sales Order Automation How To Build Digital Workflows With Salesforce And Hellosign Hellosign Blog

Sales Order Automation How To Build Digital Workflows With Salesforce And Hellosign Hellosign Blog

Why You Need A Sales Marketing Process Flow To Achieve Alignment

Why You Need A Sales Marketing Process Flow To Achieve Alignment

A Quick Glance At The Salesforce Lead Process Shrey Sharma

A Quick Glance At The Salesforce Lead Process Shrey Sharma

Salesforce Flow Design Patterns From Fundamentals To Mastery Automation Champion

Salesforce Flow Design Patterns From Fundamentals To Mastery Automation Champion

Migrate Salesforce Workflow Rules Process Builder To Flow Video

Migrate Salesforce Workflow Rules Process Builder To Flow Video

Before You Buy Dynamics 365 Salesforce Zoho Or P2xrm Get A Process Flow Diagram Crm Software Blog Dynamics 365

Before You Buy Dynamics 365 Salesforce Zoho Or P2xrm Get A Process Flow Diagram Crm Software Blog Dynamics 365

How To Create Optimize Your Salesforce Sales Pipeline

How To Create Optimize Your Salesforce Sales Pipeline

Salesforce Sales Cloud Mortgage Banking Technology Origination Strategy Consulting

Salesforce Sales Cloud Mortgage Banking Technology Origination Strategy Consulting

Sap Cloud Platform Integration Salesforce And S 4hana Workflow Demonstration Sap Blogs

Sap Cloud Platform Integration Salesforce And S 4hana Workflow Demonstration Sap Blogs

How To Build A Sales Process In Salesforce

How To Build A Sales Process In Salesforce

How Lucidites Use Lucidchart For Sales Lucidchart Blog

How Lucidites Use Lucidchart For Sales Lucidchart Blog

The Ultimate Guide To Creating A Sales Process

The Ultimate Guide To Creating A Sales Process

How To Streamline The Sales Process Through Salesforce

How To Streamline The Sales Process Through Salesforce

Simplesoft Solutions Inc Crm Blogcustomer Account Contact Management Strategy

Simplesoft Solutions Inc Crm Blogcustomer Account Contact Management Strategy

Guide Users Through Your Business Processes With Flow Builder Unit

Guide Users Through Your Business Processes With Flow Builder Unit

Salesforce Lead Conversion

Salesforce Lead Conversion

Empower Your Sales Reps With Guided Selling In Salesforce Cpq Appshark

Empower Your Sales Reps With Guided Selling In Salesforce Cpq Appshark

A Beginner S Guide To The 7 Steps Of The Sales Process Salesforce Uk Blog

A Beginner S Guide To The 7 Steps Of The Sales Process Salesforce Uk Blog

How Lucidites Use Lucidchart For Sales Lucidchart Blog

How Lucidites Use Lucidchart For Sales Lucidchart Blog

Salesforce Sales Cloud Sales Cloud In Salesforce Techila

Salesforce Sales Cloud Sales Cloud In Salesforce Techila

How To Build A Sales Process In Salesforce

How To Build A Sales Process In Salesforce

Business Process Review

Business Process Review

Salesforce Sales Cloud Life Cycle Youtube

Salesforce Sales Cloud Life Cycle Youtube

Salesforce

Salesforce

Salesforce Flow Builder is one of the most powerful automation features and now is the best time to incorporate it into your business.

Well talk about the future of Salesforce-based automation and the simple steps to making Salesforce Flow your primary automation tool even if youre currently using other onesnnTodays connected customer expects a seamless personalized experience. Deliver exceptional customer experiences. Do your examinationensure you comprehend your possibilities torment focuses their plan of action and the future. Enter Flows into the Quick Find box and create a new Flow to get started. Check out another amazing blog by Kishan here. Create experiences such as self-service wizards to update a customers address or fill out an online application. In this presentation well offer an overview of Salesforce process automation with a focus on Salesforce Flow. Make sure to select Auto-Layout in the drop-down. Salesforce Flow makes it easy to build visual experiences to collect user input and take action using out-of-the-box screen components.


Deliver exceptional customer experiences. Place Record Fields Directly on Flow Screens Beta Flow Screen Input Component. Salesforce Flow can Do the Following Tasks. Automate with MuleSoft Composer. 78 of business purchasers in the UK look for salesmen who go about as confided in guides. But you will use it during makeing a sales order. We should be provided with the following layout.

Post a Comment for "Sales Process Flow In Salesforce"